Dist(ribution)s #


#

A set of quick reference and exploration utilities for choosing appropriate probability distributions for bayesian and other modeling using scipy, numpy, and pymc
- reference.md: table of key info for common probability distributions
- playground.ipynb: notebook with some interactive tools, including fine tuning distribution parameters, fitting a distribution to existing data, and fitting a distribution to an intuition or qualitative understanding of your problem
- Distribution Explorer, which is a fantastic resource for more specific/indepth info
Quick Reference Table #
| name | values | bounds | parameters | models | preview |
|---|---|---|---|---|---|
| bernoulli | discrete | [0, 1] | p = probability of “success” outcome [0, 1] | binary outcome on single trial | ![]() |
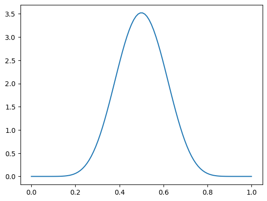
| beta | continuous | [0, 1] | α = n_successes+1 or shape 1, β = n_trials-α or shape 2 | random variables between 0 and 1, probabilities & proportions | ![]() |
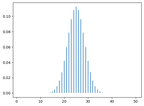
| binomial | discrete | {1…n} | p = probability of “success” outcome per trial [0, 1], n = number of trials {1…n} | outcomes of multiple bernoulli trials | ![]() |
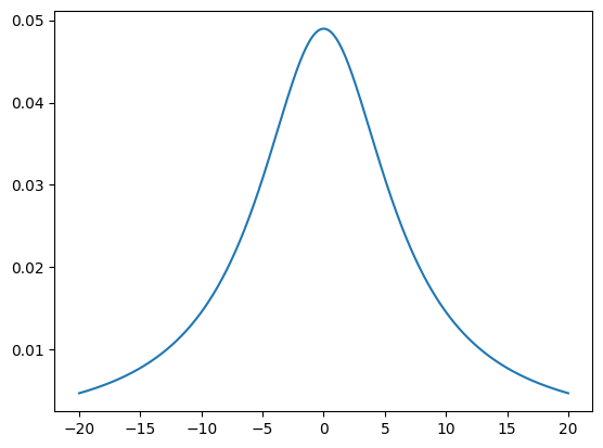
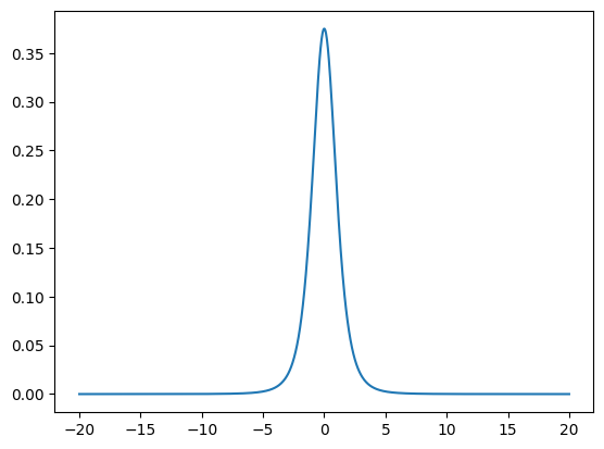
| cauchy | continuous | (-inf, inf) | x0 = center of distribution, γ = scale (0, ) | ratio between two independent, normal random variables with μ = 0 | ![]() |
| uniform | discrete | {a…b} | a = lower bound, b = upper bound | outcomes take limited integer values and are equally likely | ![]() |
| uniform | continuous | [a, b] | a = lower bound, b = upper bound | outcomes take any value in range and are equally likely | ![]() |
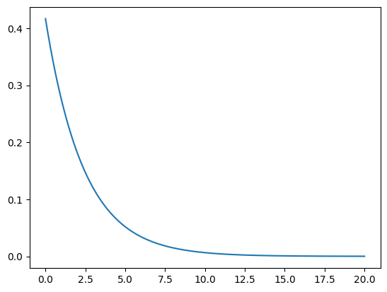
| exponential | continuous | [0, inf) | λ = rate of events in poisson process | time between poisson distributed events | ![]() |
| gamma | continuous | (0, inf) | α = shape, β = rate | time between events ocurring at a constant average rate | ![]() |
| gaussian | continuous | (-inf, inf) | μ = center of distribution, σ = standard deviation | normally distributed random variables | ![]() |
| geometric | discrete | {0…inf} | p = probability of “success” outcome per trial [0, 1] | number of trials before 1 success | ![]() |
| hypergeometric | discrete | {0…n} | p = probability of “success” outcome per trial [0, 1], n = number of trials {1…n} | successful outcomes from n trials | ![]() |
| laplace | continuous | (-inf, inf) | μ = center of distribution, b = scale (0, ) | difference between two independent exponential random variables with equal distributions | ![]() |
| logistic | continuous | (-inf, inf) | μ = center of distribution, s = scale (0, ) | log odds of randomly chosen probabilty in range [0, 1] | ![]() |
| lognormal | continuous | [0, inf) | μ = center of distribution for random variable, σ = standard deviation for random variable | random variable with normally distributed ln | ![]() |
| negative binomial | discrete | {0…inf} | p = probability of “success” outcome per trial [0, 1], r = number of successes {1…n} | number of failures before r successes | ![]() |
| pareto | continuous | (x0, inf) | x0 = minimum x value (0, inf), α = shape (0, inf) | power law related variables | ![]() |
| poisson | discrete | (0, inf) | λ = rate of events in given interval | number of events occurring in a fixed interval where events have a known average but variable occurence in the given interval | ![]() |
| student t | continuous | (-inf, inf) | ν = degrees of freedom {1, inf} | generalized normal distribution with heavier tails | ![]() |
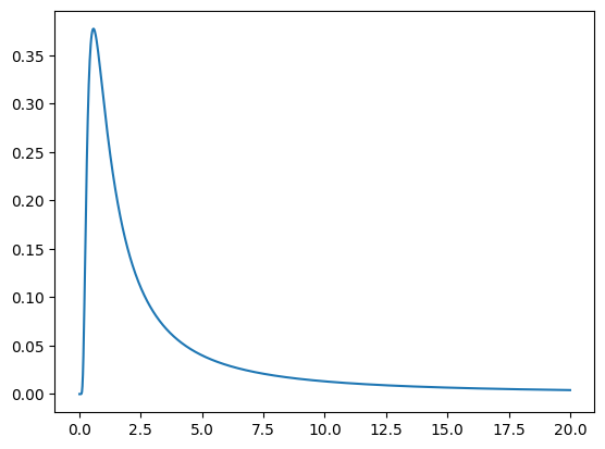
| inverse gamma | continuous | (0, inf) | α = shape, β = scale | reciprocal of gamma distributed random variable | ![]() |
| beta binomial | discrete | {1…n} | n = number of trials, α = shape 1, β = shape 2 | binomial distribution for n trials where p is drawn from a beta(a, b) distribution | ![]() |



















